Page 63 - 尼加拉瓜
P. 63
投資法規及程序
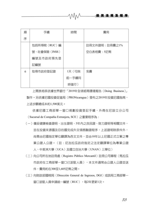
順 手續 時間 費用
序
包括所得稅(RUC)編 註冊文件證明:註冊費之1%
號、社會保險(INSS) 空白表格費:5尼幣
編號及市政府預先登
記編號
6 取得市政府登記證 1 天(可與 免費
前一手續同
時進行)
上開表格係依據世界銀行「2019年全球經商環境報告(Doing Business)」
製作。另依據尼國投資促進局(PRONicaragua)發布之2019年投資尼國指南,
上述步驟總成本約1,500美元。
依據尼國工商部單一窗口規劃投資登記手續,外商在尼設立分公司
(Sucursal de Compañía Extranjera, SCE)之重要程序為:
(一)備妥健康檢查證明、出生證明、5年內之良民證、財力證明等相關文件,
並在投資來源國及目的國完成外交領務驗證程序,上述證明除原件外,
尚需由尼國指定單位翻譯為西文文件,並由10年以上尼國正式立案之專
業公證人公證。(註:尼加拉瓜政府指定之法定翻譯單位為專業公證
人、中美洲大學(UCA)及國立自治大學(UNAN)三單位)
(二)向公司所在地註冊處(Registro Público Mercantil)註冊公司章程(馬拉瓜
市政府在工商部單一窗口已派駐人員),本文件通常由公證人公證並送
件,費用約在300至1,605尼幣之間。
(三)向財政部國稅局(Dirección General de Ingresos, DGI)或該局工商部單一
窗口派駐人員申請統一編號(RUC),每2年更新1次。
53

