Page 62 - 尼加拉瓜
P. 62
尼加拉瓜投資環境簡介
局、馬拉瓜市政府等相關單位,成立投資單一窗口(La Ventanilla Única de
Inversión, VUI,網址:http://vui.mific.gob.ni),所有涉及各部會之投資註冊手續
皆可在該窗口獲得協助及辦理。另就投資申請程序規劃步驟,詳細分析每一步
驟之主政單位、文件需求、規費金額、表格取得及填寫、所需時間、業務負責
人及陳情受理單位,登載於「尼加拉瓜政府相關手續網」(http://www.
tramitesnicaragua. gob.ni),供各界辦理參考。
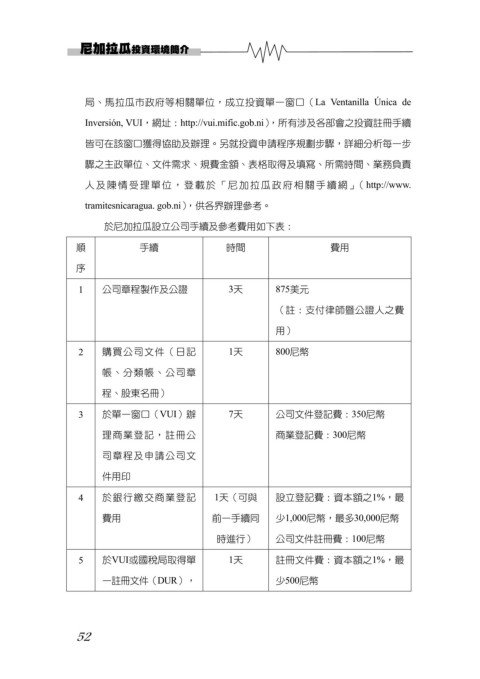
於尼加拉瓜設立公司手續及參考費用如下表:
順 手續 時間 費用
序
1 公司章程製作及公證 3 天 8 7 5 美元
(註:支付律師暨公證人之費
用)
2 購買公司文件(日記 1天 8 0 0 尼幣
帳、分類帳、公司章
程、股東名冊)
3 於單一窗口(VUI)辦 7天 公司文件登記費:350尼幣
理商業登記,註冊公 商業登記費:300尼幣
司章程及申請公司文
件用印
4 於銀行繳交商業登記 1天(可與 設立登記費:資本額之1%,最
費用 前一手續同 少1,000尼幣,最多30,000尼幣
時進行) 公司文件註冊費:100尼幣
5 於VUI或國稅局取得單 1天 註冊文件費:資本額之1%,最
一註冊文件(DUR), 少500尼幣
52

