Page 97 - 日本
P. 97
勞 工
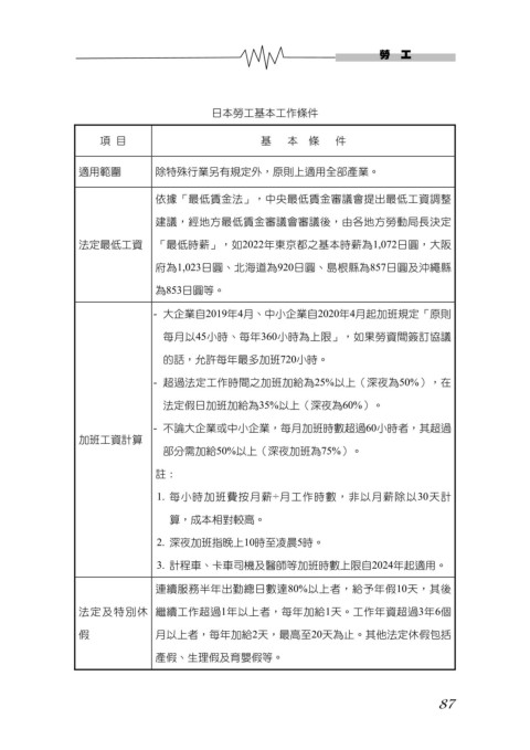
日本勞工基本工作條件
項 目 基 本 條 件
適用範圍 除特殊行業另有規定外,原則上適用全部產業。
依據「最低賃金法」,中央最低賃金審議會提出最低工資調整
建議,經地方最低賃金審議會審議後,由各地方勞動局長決定
法定最低工資 「最低時薪」,如2022年東京都之基本時薪為1,072日圓,大阪
府為1,023日圓、北海道為920日圓、島根縣為857日圓及沖繩縣
為853日圓等。
- 大企業自2019年4月、中小企業自2020年4月起加班規定「原則
每月以45小時、每年360小時為上限」,如果勞資間簽訂協議
的話,允許每年最多加班720小時。
- 超過法定工作時間之加班加給為25%以上(深夜為50%),在
法定假日加班加給為35%以上(深夜為60%)。
- 不論大企業或中小企業,每月加班時數超過60小時者,其超過
加班工資計算
部分需加給50%以上(深夜加班為75%)。
註:
1. 每小時加班費按月薪÷月工作時數,非以月薪除以30天計
算,成本相對較高。
2. 深夜加班指晚上10時至凌晨5時。
3. 計程車、卡車司機及醫師等加班時數上限自2024年起適用。
連續服務半年出勤總日數達80%以上者,給予年假10天,其後
法定及特別休 繼續工作超過1年以上者,每年加給1天。工作年資超過3年6個
假 月以上者,每年加給2天,最高至20天為止。其他法定休假包括
產假、生理假及育嬰假等。
87

