Page 157 - 美國
P. 157

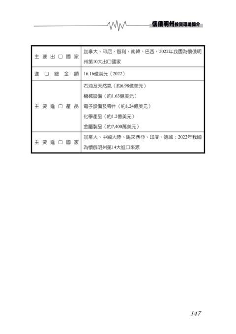
加拿大、印尼、智利、南韓、巴西,2022年我國為懷俄明
                  主要出口國家
                                           州第10大出口國家


                  進    口    總    金    額    16.16億美元(2022)


                                           石油及天然氣(約6.98億美元)

                                           機械設備(約1.63億美元)

                  主要進口產品  電子設備及零件(約1.24億美元)


                                           化學產品(約1.2億美元)

                                           金屬製品(約7,400萬美元)

                                           加拿大、中國大陸、馬來西亞、印度、德國;2022年我國
                  主要進口國家
                                           為懷俄明州第14大進口來源

















































                                                                                                 147
   152   153   154   155   156   157   158   159   160   161   162